LIMA Übersetzung

Hier sollte alles rein was irgendwie direkt mit LT-Technik zu tun hat.
Also in erster Linie technische Fragen und Antworten, aber zum Beispiel auch Tips und Tricks,Technische Umbauten etc.
Gäste dürfen nur lesen. Registrierte Benutzer und LT-Freunde dürfen lesen, schreiben und Anhänge erstellen.

LIMA Übersetzung

Beitragvon Guido » Donnerstag 26. Februar 2015, 14:14

Hallo,

während meines Jahre-währenden Projekts, einen etwas anderen Drehzahlmesser zu bauen, bin ich in der Welt der Micro-Controller angekommen.
Nun bleibt die letzte, entscheidende Frage zu beantworten: Wie viele Impulse liefert die LIMA (Klemme W) bei einer Umdrehung des Motors?
Eine Übersetzung habe ich im Forum und im Netz vergeblich gesucht.
DV-Motor, Bj. 86, 102 PS, Turbodiesel.

Danke
Guido
Benutzeravatar
Guido
 
Beiträge: 99
Registriert: Dienstag 14. Dezember 2010, 21:28
Fahrzeug: LT40 "H" Karmann EZ86, 102PS

Re: LIMA Übersetzung

Beitragvon JonasLue » Donnerstag 26. Februar 2015, 17:19

Hi,

ich möchte meinen Tempoten an die Klemme "W" anschließen. Ich habe einen Bosch-90A-Generator und habe den Kundendienst einfach mal angeschrieben.

Hier die Antwort, vielleicht hilft dir das ja weiter:

In der Regel liefert ein „W“ Anschluss an BOSCH Generatoren folgende Werte:

die Spannung liegt zwischen 14 Volt und maximal 16 Volt, da der Generator eine Spannungsregelung hat aber keine Spannungsgleichrichtung an diesem
„W“ Anschluss. D.h. bei einer Messung „Spitze / Spitze“ in der Sinushalbwelle(Wechselspannung) sind das max. 32 Volt

Die Frequenz hängt von der Generator-Drehzahl ab. Drehzahl geteilt durch 10 ergibt die Frequenz. Beispiel: Motorendrehzahl 1000 Umdrehungen
bedeutet 2000 Umdrehungen am Generator, geteilt durch 10 ergibt eine Frequenz von 200 Hz

Motorendrehzahl 4000 Umdrehungen = 8000 Umdrehungen Generator = 800 Hz



Grüße aus Hannover
Benutzeravatar
JonasLue
 
Beiträge: 4
Registriert: Montag 18. August 2014, 10:35
Wohnort: Hannover
Fahrzeug: VW LT 31 "Florida"

Re: LIMA Übersetzung

Beitragvon tiemo » Freitag 27. Februar 2015, 00:15

Hallo Guido, hallo Jonas!

Zunächst mal Sorry Guido, dass ich noch nicht auf die EMail reagiert hatte, war irgendwie untergegangen.

Guido hat geschrieben:Eine Übersetzung habe ich im Forum und im Netz vergeblich gesucht.


Da hast du im falschen Forum gesucht, im LT-Forum habe ich vor ein paar Jahren schon mal zu dem Thema was gepostet. Was der Bosch-Dienst Jonas antwortete, stimmt so ganz grob:

JonasLue hat geschrieben:die Spannung liegt zwischen 14 Volt und maximal 16 Volt, da der Generator eine Spannungsregelung hat aber keine Spannungsgleichrichtung an diesem
„W“ Anschluss. D.h. bei einer Messung „Spitze / Spitze“ in der Sinushalbwelle(Wechselspannung) sind das max. 32 Volt

Die Frequenz hängt von der Generator-Drehzahl ab. Drehzahl geteilt durch 10 ergibt die Frequenz. Beispiel: Motorendrehzahl 1000 Umdrehungen
bedeutet 2000 Umdrehungen am Generator, geteilt durch 10 ergibt eine Frequenz von 200 Hz

Motorendrehzahl 4000 Umdrehungen = 8000 Umdrehungen Generator = 800 Hz


Die Spannung kann ich bestätigen, bei der Übersetzung der LIMA-Drehzahl zum Motor komme ich durch Vermessen der Durchmesserverhältnisse auf ca. i=2.3.
Die Lichtmaschine ist also beim LT 6-Zylinder mit einem Übersetzungsverhältnis von i=2.3 (ungefähr, bei verschiedenen Motoren/LIMAs gibt es evt. leichte Unterschiede) verbunden. In der Lichtmaschine rotiert ein Läufer mit 6 Polen, also 3 Polpaaren. Diese erzeugen in jeder Wicklung pro LIMA-Umdrehung 3 mehr oder weniger sinusförmige Impulse. Damit beträgt die Impuls-Zahl pro Kurbelwellenumdrehung circa:
3 Polpaare * 2.3 = 7 Impulse pro Umdrehung.

In der Praxis ist allerdings auch noch der Riemenschlupf zu berücksichtigen, so dass man um eine Kalibrierung letztlich nicht herumkommt. Diese muss dann in der Firmware des Controllers vorgesehen werden und mit einem fertigen Digitaldrehzahlmesser abgeglichen werden. Diese Drehzahlmesser gibt es zB. für Modellflieger. Sie arbeiten mit einer optischen Abtastung einer Reflektormarke, die auf das rotierende Teil (in unserem Fall zB. der Schwingungsdämpfer, oder 2 gegenüberliegende Marken auf einem Riemenrad an Nockenwelle oder ESP, die ja mit halber Drehzahl rotieren) geklebt wird und mit einer Art Laserpointer anvisiert wird.

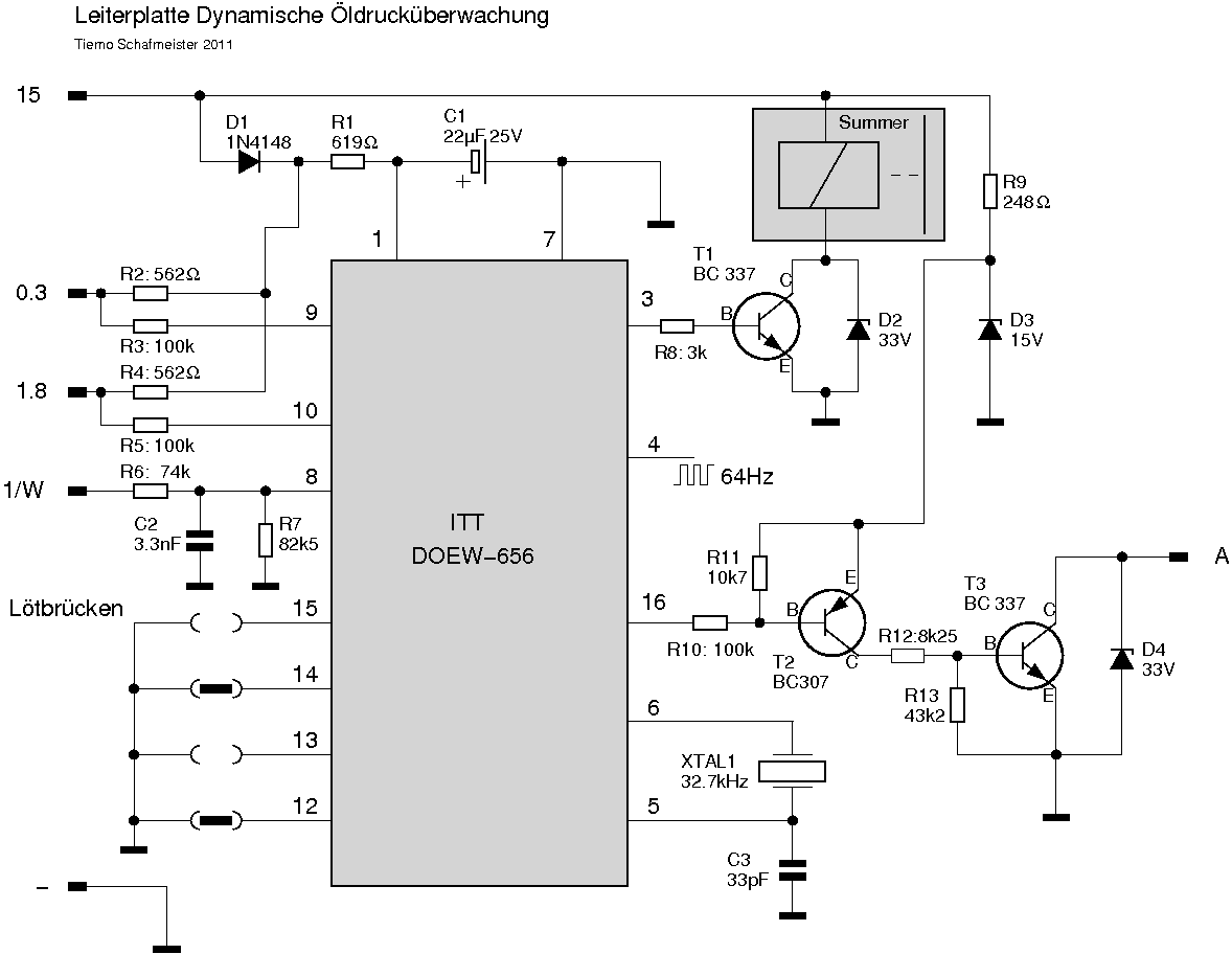
Die Aufbereitung der Klemme-W-Impulse für den Controller besteht in einer Filterung von Oberwellen (Tiefpass) und einer Begrenzung des Sinus, so dass eine annähernd rechteckige Wechselspannung entsteht, mit der man einen flankengesteuerten Hardware-Interrupt am Controller auslösen kann. Zur Dimensionierung kann man sich an der Schaltung der dynamischen Öldruckkontrolle orientieren, dabei aber bedenken, dass die Begrenzerdioden in der integrierten Schaltung enthalten sind. Das Schaltbild ist im WIKI unter http://www.lt-forum.de/dokuwiki/lib/exe/fetch.php?cache=&media=startseite:startseite:wichtige_daten:elektrik:dow_bild.png zu finden.

Gruß,
Tiemo
tiemo
 
Beiträge: 5130
Registriert: Freitag 6. August 2010, 09:01
Fahrzeug: 91er LT28 1S WOMO kurz


Zurück zu LT-Schrauberecke

Wer ist online?

Mitglieder in diesem Forum: 0 Mitglieder und 8 Gäste